首页
公司介绍
公司简介
企业文化
组织架构
公司资质
合作伙伴
业务范围
新闻中心
鲁轻快讯
行业新闻
信息公开
安全评价
安全标准化
安全技术服务
其他信息
政策法规
政策法规
党群建设
党群建设
人才招聘
人才招聘
联系我们
联系我们
首页
公司介绍
公司简介
企业文化
组织架构
公司资质
合作伙伴
业务范围
新闻中心
鲁轻快讯
行业新闻
信息公开
安全评价
安全标准化
安全技术服务
其他信息
政策法规
政策法规
党群建设
党群建设
人才招聘
人才招聘
联系我们
联系我们
信息公开
安全评价
安全标准化
安全技术服务
其他信息
信息公开
安全评价
安全标准化
安全技术服务
其他信息
第三季度
首页
>
信息公开
>
第三季度
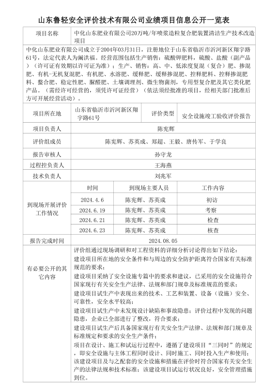
中化山东肥业有限公司20万吨/年喷浆造粒复合肥装置清洁生产技术改造项目
访问次数: 发布时间:2024-08-08
山东省临沂市三丰化工有限公司安全现状评价报告
返回上一级
弘润石化(潍坊)有限责任公司13万吨/年绿色高性能特种化学品
友情链接:
中华人民共和国应急管理部
山东省应急管理厅
中国安全评价网
中国安全生产协会
公司介绍
业务范围
新闻中心
信息公开
政策法规
党群建设
人才招聘
联系我们
地址:济南市高新区舜华路2000号舜泰广场8号楼 电话:0531-88817630 0531-88817632
Copyright © 2021 山东鲁轻安全评价技术有限公司 All Rights Reserved.
鲁ICP备16043704号-13
技术支持:
35互联
扫一扫关注我们
在线QQ
在线咨询
点击发消息
微信扫描
微信扫一扫
联系电话
热线电话
0531-88817630
联系邮箱
邮箱地址
sd_luqing@163.com
回到顶部